πŸ‘Ό Simple Transformer

Author: Eshan Jayasundara
Last Updated: 2nd of March 2025
Created: 28th of February 2025
About:
    └── Single head transformer (Transformer with self-attention training with teacher-forcing)
Training:
    └── Teacher Forcing (Baseline)
            β”œβ”€β”€ During training, the actual ground-truth tokens (from the dataset) are fed as input to the decoder instead of using the model’s own predictions.
            β”œβ”€β”€ This makes training faster and ensures the model learns accurate token-to-token mappings.
            └── Drawback: At inference time, the model doesn't see ground-truth inputs, so errors can accumulate (called exposure bias).
Vocabulary dataset (from huggingface):
    └── "yukiarimo/english-vocabulary"
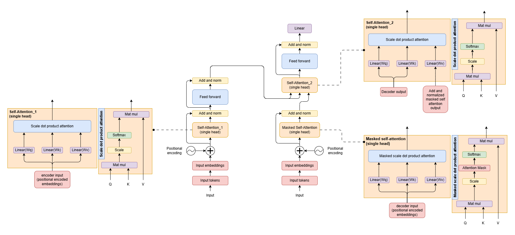
Simple Transformer Architecture:

Simple Transformer Architecture

    Encoder
        β”œβ”€β”€ Input text
        β”‚        └── Eg: "Hello, how are you?"
        β”œβ”€β”€ Remove punctuation from input text
        β”œβ”€β”€ Input tokenization
        β”œβ”€β”€ Embedding lookup with torch.nn.Embedding
        β”œβ”€β”€ Positional encoding (sin, cosine)
        β”œβ”€β”€ Self-attention
        β”‚        β”œβ”€β”€ single-head
        β”‚        β”œβ”€β”€ Q = Wq @ Embedding
        β”‚        β”œβ”€β”€ K = Wk @ Embedding
        β”‚        └── V = Wv @ Embedding
        β”œβ”€β”€ Add and norm
        β”œβ”€β”€ Feed forward layer
        β”‚        β”œβ”€β”€ 2 hidden layers
        β”‚        β”œβ”€β”€ ReLU as the activation in hidden layer
        β”‚        β”œβ”€β”€ No activation at the output layer
        β”‚        └── nn.Linear(in_features=embedding_dim, out_features=d_ff), nn.ReLU(), nn.Linear(in_features=d_ff, out_features=embedding_dim)
        β”œβ”€β”€ Add and norm (again)
        └── Save encoder out to be used in cross attention

    Decoder
        β”œβ”€β”€ Decoder teacher text (same as the target text but shifted right)
        β”‚        β”œβ”€β”€ Eg: Decoder teacher text - "<SOS> hello, I'm fine."
        β”‚        └── Eg: target text - "hello, I'm fine. <EOS>"
        β”œβ”€β”€ Remove punctuation from input text
        β”œβ”€β”€ Input tokenization
        β”œβ”€β”€ Embedding lookup with torch.nn.Embedding
        β”œβ”€β”€ Positional encoding (sin, cosine)
        β”œβ”€β”€ Masked-self-attention (single-head, new class signature for masked self attention introduced)
        β”‚        β”œβ”€β”€ single-head
        β”‚        β”œβ”€β”€ causal mask with triangular matrix
        β”‚        β”œβ”€β”€ Q = Wq @ Embedding
        β”‚        β”œβ”€β”€ K = Wk @ Embedding
        β”‚        └── V = Wv @ Embedding
        β”œβ”€β”€ Add and norm
        β”œβ”€β”€ Cross attention (same class signature used in the encoder self-attention can be used)
        β”‚        β”œβ”€β”€ single-head
        β”‚        β”œβ”€β”€ Q = Wq @ Add and normalized output from masked-self-attention
        β”‚        β”œβ”€β”€ K = Wk @ Encoder output
        β”‚        └── V = Wv @ Encoder output
        β”œβ”€β”€ Add and norm
        β”œβ”€β”€ Feed forward layer
        β”‚        β”œβ”€β”€ 2 hidden layers
        β”‚        β”œβ”€β”€ ReLU as the activation in hidden layer
        β”‚        β”œβ”€β”€ No activation at the output layer
        β”‚        └── nn.Linear(in_features=embedding_dim, out_features=d_ff), nn.ReLU(), nn.Linear(in_features=d_ff, out_features=embedding_dim)
        β”œβ”€β”€ Add and norm (again)
        └── Linear layer (No activation or softmax as in 'Attention is all you need' is used here)
        
    Optimization
        β”œβ”€β”€ Initialize the Adam optimizer with the model’s parameters and a specified learning rate.
        β”‚        └── self.optimizer = torch.optim.Adam(params=self.parameters, lr=learning_rate)
        β”œβ”€β”€ Before computing gradients for the current batch, we reset any existing gradients from the previous iteration.
        β”‚        └── self.optimizer.zero_grad()
        β”œβ”€β”€ The model takes in `input_tokens` and `decoder_teacher_tokens` and performs a forward pass to compute `logits`
        β”‚        └── logits = self.forward(input_tokens, decoder_teacher_tokens)
        β”œβ”€β”€ The cross-entropy loss
        β”‚        β”œβ”€β”€ Measures the difference between the predicted token distribution (logits) and the actual target tokens (decoder_target_tokens).
        β”‚        β”œβ”€β”€ It expects logits to have raw scores (not probabilities), and it applies softmax internally.
        β”‚        └── loss = F.cross_entropy(logits, decoder_target_tokens)
        β”œβ”€β”€ Compute the gradients of the loss with respect to all trainable parameters in the model using automatic differentiation (backpropagation).
        β”‚        └── loss.backward()
        └── Optimizer updates the model's weights using the computed gradients.
                 └── self.optimizer.step()
    
    After training, to calculate the output tokens -> text, 'Autoregressive text generation' is used (one word at a time)
        β”œβ”€β”€ Start with <SOS>. (Initial input to the decoder) but input to the encoder is the `prompt`.
        β”œβ”€β”€ Model predicts the next token.
        β”œβ”€β”€ Append the predicted token to the sequence.
        β”œβ”€β”€ Repeat until an <EOS> token or max length is reached.
        └── For illustration let's use words instead of tokens(numerical representation)
                <SOS>
                <SOS> hello
                <SOS> hello I'm
                <SOS> hello I'm good
                <SOS> hello I'm good <EOS>
Feauter Improvements:
    β”œβ”€β”€ Multi-head attention instead of single-head attention.
    β”œβ”€β”€ Layer normalization instead of simple mean-variance normalization.
    └── Dropout layers for better generalization.
Downloads last month

-

Downloads are not tracked for this model. How to track
Inference Providers NEW
This model isn't deployed by any Inference Provider. πŸ™‹ Ask for provider support