You need to agree to share your contact information to access this model
This repository is publicly accessible, but you have to accept the conditions to access its files and content.
By clicking "Agree", you agree to the License Agreement and acknowledge Stability AI's Privacy Policy.
Log in or Sign Up to review the conditions and access this model content.
Stable Diffusion 3 Medium
Model
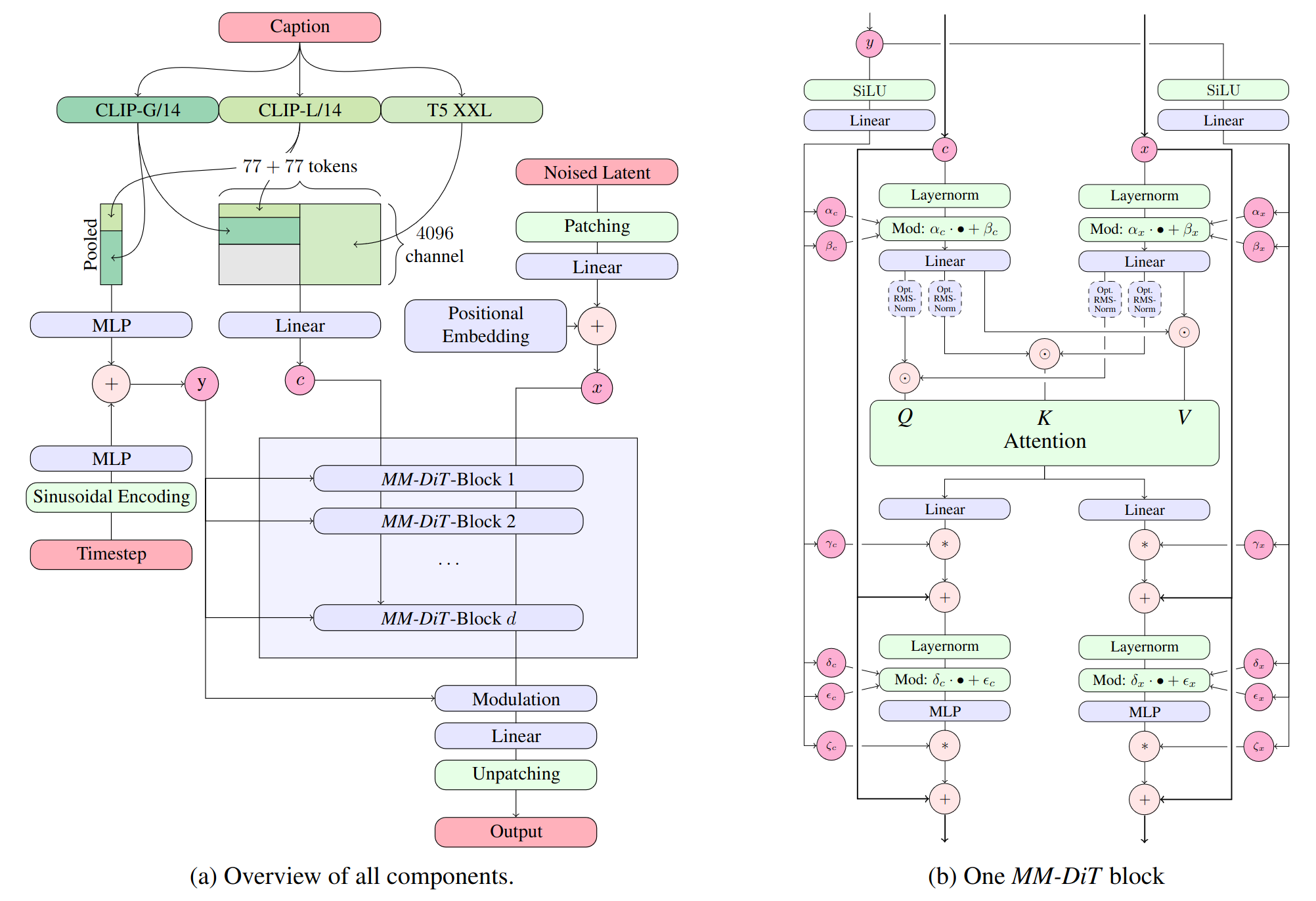
Stable Diffusion 3 Medium is a Multimodal Diffusion Transformer (MMDiT) text-to-image model that features greatly improved performance in image quality, typography, complex prompt understanding, and resource-efficiency.
For more technical details, please refer to the Research paper.
Please note: this model is released under the Stability Community License. For Enterprise License visit Stability.ai or contact us for commercial licensing details.
Model Description
- Developed by: Stability AI
- Model type: MMDiT text-to-image generative model
- Model Description: This is a model that can be used to generate images based on text prompts. It is a Multimodal Diffusion Transformer (https://arxiv.org/abs/2403.03206) that uses three fixed, pretrained text encoders (OpenCLIP-ViT/G, CLIP-ViT/L and T5-xxl)
License
- Community License: Free for research, non-commercial, and commercial use for organisations or individuals with less than $1M annual revenue. You only need a paid Enterprise license if your yearly revenues exceed USD$1M and you use Stability AI models in commercial products or services. Read more: https://stability.ai/license
- For companies above this revenue threshold: please contact us: https://stability.ai/enterprise
Model Sources
For local or self-hosted use, we recommend ComfyUI for inference.
Stable Diffusion 3 Medium is available on our Stability API Platform.
Stable Diffusion 3 models and workflows are available on Stable Assistant and on Discord via Stable Artisan.
- ComfyUI: https://github.com/comfyanonymous/ComfyUI
- StableSwarmUI: https://github.com/Stability-AI/StableSwarmUI
- Tech report: https://stability.ai/news/stable-diffusion-3-research-paper
- Demo: https://huggingface.co/spaces/stabilityai/stable-diffusion-3-medium
- Diffusers support: https://huggingface.co/stabilityai/stable-diffusion-3-medium-diffusers
Training Dataset
We used synthetic data and filtered publicly available data to train our models. The model was pre-trained on 1 billion images. The fine-tuning data includes 30M high-quality aesthetic images focused on specific visual content and style, as well as 3M preference data images.
File Structure
βββ comfy_example_workflows/
β βββ sd3_medium_example_workflow_basic.json
β βββ sd3_medium_example_workflow_multi_prompt.json
β βββ sd3_medium_example_workflow_upscaling.json
β
βββ text_encoders/
β βββ README.md
β βββ clip_g.safetensors
β βββ clip_l.safetensors
β βββ t5xxl_fp16.safetensors
β βββ t5xxl_fp8_e4m3fn.safetensors
β
βββ LICENSE
βββ sd3_medium.safetensors
βββ sd3_medium_incl_clips.safetensors
βββ sd3_medium_incl_clips_t5xxlfp8.safetensors
βββ sd3_medium_incl_clips_t5xxlfp16.safetensors
We have prepared three packaging variants of the SD3 Medium model, each equipped with the same set of MMDiT & VAE weights, for user convenience.
sd3_medium.safetensorsincludes the MMDiT and VAE weights but does not include any text encoders.sd3_medium_incl_clips_t5xxlfp16.safetensorscontains all necessary weights, including fp16 version of the T5XXL text encoder.sd3_medium_incl_clips_t5xxlfp8.safetensorscontains all necessary weights, including fp8 version of the T5XXL text encoder, offering a balance between quality and resource requirements.sd3_medium_incl_clips.safetensorsincludes all necessary weights except for the T5XXL text encoder. It requires minimal resources, but the model's performance will differ without the T5XXL text encoder.- The
text_encodersfolder contains three text encoders and their original model card links for user convenience. All components within the text_encoders folder (and their equivalents embedded in other packings) are subject to their respective original licenses. - The
example_workfowsfolder contains example comfy workflows.
Using with Diffusers
This repository corresponds to the original release weights. You can find the diffusers compatible weights here. Make sure you upgrade to the latest version of diffusers: pip install -U diffusers. And then you can run:
import torch
from diffusers import StableDiffusion3Pipeline
pipe = StableDiffusion3Pipeline.from_pretrained("stabilityai/stable-diffusion-3-medium-diffusers", torch_dtype=torch.float16)
pipe = pipe.to("cuda")
image = pipe(
"A cat holding a sign that says hello world",
negative_prompt="",
num_inference_steps=28,
guidance_scale=7.0,
).images[0]
image
Refer to the documentation for more details on optimization and image-to-image support.
Uses
Intended Uses
Intended uses include the following:
- Generation of artworks and use in design and other artistic processes.
- Applications in educational or creative tools.
- Research on generative models, including understanding the limitations of generative models.
All uses of the model should be in accordance with our Acceptable Use Policy.
Out-of-Scope Uses
The model was not trained to be factual or true representations of people or events. As such, using the model to generate such content is out-of-scope of the abilities of this model.
Safety
As part of our safety-by-design and responsible AI deployment approach, we implement safety measures throughout the development of our models, from the time we begin pre-training a model to the ongoing development, fine-tuning, and deployment of each model. We have implemented a number of safety mitigations that are intended to reduce the risk of severe harms, however we recommend that developers conduct their own testing and apply additional mitigations based on their specific use cases.
For more about our approach to Safety, please visit our Safety page.
Evaluation Approach
Our evaluation methods include structured evaluations and internal and external red-teaming testing for specific, severe harms such as child sexual abuse and exploitation, extreme violence, and gore, sexually explicit content, and non-consensual nudity. Testing was conducted primarily in English and may not cover all possible harms. As with any model, the model may, at times, produce inaccurate, biased or objectionable responses to user prompts.
Risks identified and mitigations:
- Harmful content: We have used filtered data sets when training our models and implemented safeguards that attempt to strike the right balance between usefulness and preventing harm. However, this does not guarantee that all possible harmful content has been removed. The model may, at times, generate toxic or biased content. All developers and deployers should exercise caution and implement content safety guardrails based on their specific product policies and application use cases.
- Misuse: Technical limitations and developer and end-user education can help mitigate against malicious applications of models. All users are required to adhere to our Acceptable Use Policy, including when applying fine-tuning and prompt engineering mechanisms. Please reference the Stability AI Acceptable Use Policy for information on violative uses of our products.
- Privacy violations: Developers and deployers are encouraged to adhere to privacy regulations with techniques that respect data privacy.
Contact
Please report any issues with the model or contact us:
- Safety issues: [email protected]
- Security issues: [email protected]
- Privacy issues: [email protected]
- License and general: https://stability.ai/license
- Enterprise license: https://stability.ai/enterprise
- Downloads last month
- 6,616

